近日,浙江大学医学院附属第一医院血液科叶文乐博士为第一作者,金洁教授、孙杰研究员为共同通讯作者,在肿瘤学领域国际顶刊《Molecular Cancer》发表题为《NSUN2-mediated cytosine-5 methylation of FSP1 protects acute myeloid leukemia cells from ferroptosis》的研究论文,研究揭示了NSUN2(NOP2/Sun RNA methyltransferase 2)介导的RNA胞嘧啶-5甲基化(m5C)修饰在急性髓系白血病(acute myeloid leukemia, AML)中的重要作用。研究发现,NSUN2在AML患者样本中异常高表达,并与不良预后相关。NSUN2通过催化FSP1(ferroptosis suppressor protein 1)mRNA 3’UTR的m5C修饰,促进其被YBX1(Y-box binding protein 1)识别和稳定,从而维持FSP1蛋白水平,保护AML细胞免受铁死亡(ferroptosis)。此外,NSUN2抑制剂MY-1B和FSP1抑制剂iFSP1展现出抗白血病活性,并与铁死亡诱导剂及标准AML治疗药物产生协同作用,为AML治疗提供了新的潜在靶点和联合治疗策略。深圳易基因提供的RNA-Bis-seq技术服务助力研究团队揭示NSUN2-FSP1轴在急性髓系白血病铁死亡中的关键表观调控机制。
标题:NSUN2-mediated cytosine-5 methylation of FSP1 protects acute myeloid leukemia cells from ferroptosis(NSUN2介导FSP1 m5C甲基化保护急性髓系白血病细胞免受铁死亡)
发表时间:2025年7月21日
发表期刊:Molecular Cancer
影响因子:IF33.9/Q1
技术平台:RNA-Bis-seq(RNA-BS)、RNA-seq等(易基因金牌技术)
作者单位:浙江大学医学院附属第一医院血液科金洁、孙杰、叶文乐等
DOI:10.1186/s12943-025-02394-8
RNA m5C是一种普遍存在的表观转录组修饰,对基因表达和细胞稳态起着关键调控作用。尽管其在实体瘤中的作用逐渐被认识,但m5C在急性髓系白血病(AML)中的功能图谱仍然未知。本研究通过RNA-Bis-seq等实验揭示NSUN2(主要的RNA m5C甲基转移酶)是AML进展的关键调控因子。NSUN2在AML患者样本中异常高表达,并与不良预后相关。功能研究表明,NSUN2促进白血病细胞增殖,在异种移植模型中增强肿瘤生长,并赋予细胞对铁死亡的抵抗力。从机制上讲,NSUN2催化FSP1 mRNA 3’UTR的m5C修饰沉积,促进其被m5C reader蛋白YBX1识别和稳定。这一NSUN2-YBX1-FSP1轴通过抑制脂质过氧化和氧化损伤,保护AML细胞免受铁死亡应激。NSUN2或FSP1缺失诱导线粒体重塑,使细胞易于发生铁死亡。野生型NSUN2或FSP1重构建挽救铁死亡抗性,而催化失活的NSUN2(C271A/C321A)或功能缺失的FSP1突变体(G2A/E156A)未能转换这一表型。通过NSUN2抑制剂MY-1B或FSP1抑制剂iFSP1进行药理学抑制表现出强大的抗白血病效应,并与铁死亡诱导剂、标准化疗和BCL-2抑制剂维奈托克(venetoclax)产生强大的协同作用。本研究揭示了NSUN2和FSP1作为AML的预后生物标志物和治疗靶点。强调了将RNA甲基化与铁死亡逃避联系起来这一新的表观转录组机制,为克服AML治疗耐药性提供了一种双重策略方法。
研究方法
患者样本收集:收集303例AML患者的骨髓和外周血样本,用于分析NSUN2和FSP1的表达水平及其与预后的关系。
细胞培养与处理:使用多种AML细胞系(如MOLM-13、THP-1等)进行实验,包括基因敲除、过表达和药物处理等。
RNA-Bis-seq+RNA-seq:分析NSUN2缺失对AML细胞中RNA m5C修饰的影响,鉴定NSUN2介导的m5C修饰位点;对RNA-Bis-seq和转录组数据关联分析,筛选与NSUN2介导的m5C修饰相关的差异表达基因。
基因编辑技术:通过CRISPR-Cas9基因编辑技术构建NSUN2基因敲除细胞模型,以及通过慢病毒介导的过表达系统构建NSUN2和FSP1过表达细胞模型。
细胞功能实验:包括细胞增殖实验、克隆形成实验、流式细胞术分析细胞周期和铁死亡水平等,评估NSUN2和FSP1对AML细胞功能的影响。
动物模型实验:构建NSUN2基因敲除或FSP1基因敲除的AML小鼠模型,观察其对AML进展的影响。
药物联合实验:分析NSUN2抑制剂MY-1B与铁死亡诱导剂RSL3以及标准AML治疗药物(如阿糖胞苷)的联合治疗效果。
结果图形
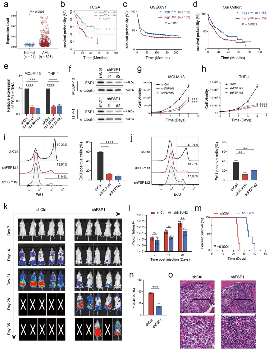
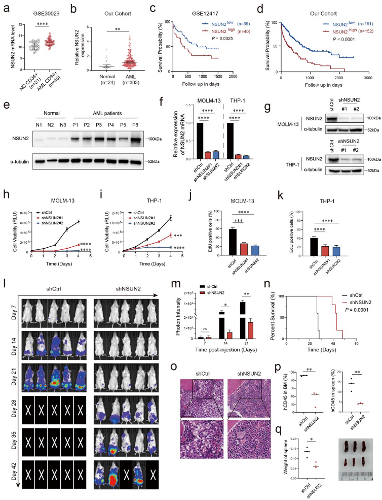
(1)NSUN2促进急性髓系白血病进展并预测不良预后
研究人员分析了NSUN2在AML患者样本中的表达水平,发现其在AML患者中显著高于健康供体(图1a、b),且与不良预后相关(图1c、d)。在体外实验中,NSUN2基因敲除的AML细胞增殖能力下降(图1h、i),克隆形成能力减弱。在体内实验中,NSUN2基因敲除的AML细胞在小鼠模型中形成的白血病负荷减少,生存期延长(图1l-n)。
图1:NSUN2促进急性髓系白血病进展并预测不良预后。
(a)GSE30029数据集中,46名AML患者与31名健康供体的CD34+骨髓(BM)细胞中NSUN2 mRNA水平。
(b)与24名健康对照相比,303名新诊断AML患者的骨髓细胞中NSUN2 mRNA表达水平。
(c)GSE12417数据集中,根据NSUN2中位数表达水平分层的AML患者的Kaplan-Meier生存分析。
(d)根据NSUN2表达水平分层的AML患者总生存Kaplan-Meier曲线(中位数截断:NSUN2低表达,n=151;NSUN2高表达,n=152)。
(e)健康供体(N1-N3)和AML患者(P1-P6)原代骨髓样本NSUN2蛋白水平的Western blot分析。
(f)MOLM-13和THP-1细胞用对照shRNA(shCtrl)或两种独立的NSUN2靶向shRNA(shNSUN2#1/#2)转导后的NSUN2敲低效率RT-qPCR验证。n=3。
(g)MOLM-13和THP-1细胞中NSUN2敲低后Western blot分析。
(h-i)通过CellTiter-Glo实验分析NSUN2敲低的MOLM-13(h)和THP-1(i)细胞的细胞活性,持续5天(n=3)。
(j-k)用EdU掺入实验定量检测NSUN2敲低的MOLM-13(j)和THP-1(k)细胞中的增殖细胞的流式细胞术分析。
(l)通过生物发光成像监测B-NDG小鼠体内白血病负荷,这些小鼠移植了经shCtrl或shNSUN2转导的MOLM-13-luc细胞。从7-42天,每周进行一次生物发光成像。
(m)对(l)中小鼠的生物发光信号强度(光子/秒)进行定量分析。
(n)比较移植了shCtrl和shNSUN2转导的MOLM-13细胞的小鼠的Kaplan-Meier生存曲线。n=6。
(o)shCtrl或shNSUN2小鼠组的股骨的HE染色代表性图像。
(p)通过流式细胞术分析骨髓(BM)和脾脏中hCD45+白血病母细胞的比例(n = 3)。
(q)在第21天被处死的小鼠的脾脏重量(n=3)。
(2)NSUN2缺失介导AML细胞对铁死亡敏感
RNA-seq测序分析显示,NSUN2缺失的AML细胞中细胞周期相关通路被抑制(图2a),而铁死亡相关通路被激活(图2d、e)。尽管在基础条件下,NSUN2缺失细胞并未表现出自发的脂质过氧化,但透射电子显微镜(TEM)观察到其线粒体出现铁死亡特征性的形态变化(图2f)。在铁死亡诱导剂(如RSL3和Erastin)处理下,NSUN2缺失的AML细胞表现出更高的铁死亡敏感性(图2g-j),表现为更低的半抑制。
图2:NSUN2缺失介导AML细胞对铁死亡敏感。
(a)基因集富集分析(GSEA)显示,在NSUN2敲低的MOLM-13细胞中,细胞周期通路被上调。
(b)通过流式细胞术分析MOLM-13和THP-1细胞的细胞周期分布。
(c)在NSUN2敲低后,MOLM-13和THP-1细胞中细胞周期相关蛋白的Western blot分析。
(d-e)基因富集图(d)和热图(e)显示铁死亡通路在NSUN2缺失的细胞中显著富集。
(f)MOLM-13细胞的透射电子显微镜(TEM)图像。NSUN2敲低细胞中的黄色箭头突出了铁死亡特征性变化,包括线粒体收缩和嵴解体。
(g-j)MOLM-13(g、i)和THP-1(h、j)细胞在对照或NSUN2敲低条件下,用RSL3或Erastin以梯度浓度处理48小时后通过CTG实验测量细胞活性。
(k-l)对照和NSUN2敲低细胞用250 nM RSL3处理75分钟后Fe2+探针孵育,通过流式细胞术评估。(m-n)对照和NSUN2敲低细胞用250 nM RSL3处理75分钟后通过流式细胞术用BODIPY 581/591 C11染色评估脂质过氧化水平(m)。脂质过氧化水平的定量结果如图(n)。
(3)FSP1表达依赖于NSUN2介导的RNA m5C修饰
NSUN2缺失导致AML细胞中RNA m5C修饰水平显著降低(图3a)。通过RNA-Bis-seq测序技术,研究人员鉴定出NSUN2缺失导致的m5C修饰位点变化,其中FSP1 mRNA的3’UTR区域出现多个m5C修饰位点的低甲基化(图3g)。NSUN2缺失降低了FSP1 mRNA和蛋白水平(图3h、i),而重新表达野生型NSUN2(非催化失活突变体)可以恢复FSP1表达。此外,NSUN2与FSP1 mRNA直接互作(图3j),且这种相互作用依赖于m5C修饰(图3k)。YBX1被鉴定为与FSP1 mRNA相互作用的蛋白(图3l),其敲低也能降低FSP1水平(图3m)。NSUN2和YBX1均能稳定FSP1 mRNA,其半衰期在NSUN2或YBX1缺失时显著缩短(图3n)。荧光素酶报告基因实验表明,NSUN2和YBX1的缺失仅对野生型FSP1-3’UTR报告基因的活性产生影响,而对破坏m5C修饰位点的突变体无影响(图3o、p)。
图3:FSP1的表达依赖于NSUN2介导的RNA m5C修饰。
(a)通过点杂交法分析转染shCtrl、shNSUN2#1或shNSUN2#2的MOLM-13和THP-1细胞中总RNA的m5C水平。以甲基蓝(MB)染色作为装载对照。
(b)shNSUN2与shCtrl MOLM-13细胞中,m5C位点在5’UTR、CDS、3’UTR区域密度分布。
(c)通过Bis-seq鉴定的NSUN2敲低MOLM-13细胞中差异甲基化位点的火山图。低甲基化(蓝色)和高甲基化(红色)位点突出显示(n=3个生物学重复)。
(d)在对照和NSUN2敲低的MOLM-13细胞中,m5C水平在染色体上的平均值。
(e)维恩图显示了低甲基化(Bis-seq)和表达下调(RNA-seq)的基因交集。FSP1为候选基因。
(f)在NSUN2敲低后,FSP1下调的RNA-seq结果(n=3)。
(g)在NSUN2敲低的MOLM-13细胞中,FSP1 mRNA上八个胞嘧啶残基(C1236-C1300)的位点特异性m5C水平,通过Bis-seq定量。
(h-i)NSUN2敲低降低了MOLM-13和THP-1细胞中FSP1 mRNA(h,qPCR)和蛋白(i,Western blot)水平。
(j)使用抗NSUN2抗体的RIP-qPCR显示,与IgG对照相比,FSP1 mRNA显著富集(n=3)。
(k)使用m5C抗体的m5C-RIP-qPCR显示,在NSUN2敲低细胞中,FSP1的富集度降低(n=3)。
(l)使用抗YBX1抗体的RIP-qPCR检测MOLM-13细胞中富集的FSP1(n=3)。
(m)YBX1敲低破坏MOLM-13和THP-1细胞中FSP1蛋白表达。
(n)在转录终止后用5μg/ml放线菌素D进行FSP1 mRNA稳定性实验。NSUN2敲低降低了MOLM-13细胞中FSP1的半衰期。
(o)破坏m5C位点的FSP1-3’UTR突变方案。293T细胞共转染shNSUN2/shYBX1和报告质粒(FSP1-3’UTR-WT或FSP1-3’UTR-Mut)。
(p)荧光素酶实验显示,与shCtrl相比,NSUN2/YBX1敲低抑制了野生型(WT)FSP1-3’UTR的活性(n=3),但对突变构建体没有影响。
(4)FSP1缺失显著抑制AML体内外进展
FSP1在AML患者骨髓样本中显著高表达(图4a),且其高表达与不良预后相关(图4b-d)。在体外实验中,FSP1基因敲除的AML细胞增殖能力下降(图4g、h),增殖细胞比例减少(图4i、j)。在体内实验中,FSP1基因敲除的AML细胞在小鼠模型中形成的白血病负荷减少,生存期延长(图4k-m),骨髓中人CD45阳性白血病细胞比例降低(图4n),组织学检查也显示骨髓中白血病细胞浸润减少(图4o)。
图4:FSP1缺失显著抑制AML体内外进展。
(a)健康供体(n=24)和AML患者(n=303)骨髓细胞中FSP1表达水平的qPCR分析。
(b)TCGA-AML队列中,根据FSP1中位数表达水平分层的AML患者的Kaplan-Meier生存分析。
(c)GSE6891队列中,根据FSP1表达水平分层的AML患者的Kaplan-Meier曲线(FSP1低表达,n=160;FSP1高表达,n=160)。
(d)本研究队列中,根据FSP1表达水平分层的AML患者的Kaplan-Meier曲线(FSP1低表达,n=151;FSP1高表达,n=152)。
(e-f)通过qPCR(e)和Western blotting(f)验证了靶向FSP1(shFSP1#1或shFSP1#2)或对照shRNA(shCtrl)的shRNA转导的MOLM-13和THP-1细胞的敲低效率。
(g-h)通过CTG实验观察FSP1敲低后MOLM-13(g)和THP-1(h)细胞随时间的生长能力。
(i-j)通过EdU实验检测FSP1敲低的MOLM-13(i)和THP-1(j)细胞的增殖能力。
(k)通过尾静脉注射将转导了针对FSP1的shRNA(shFSP1)或对照shRNA(shCtrl)的MOLM-13-luc细胞注入B-NDG小鼠。在第7、14、21、28、35天通过荧光成像监测肿瘤负荷。
(l)第7、14、21天小鼠平均荧光强度的定量分析。
(m)通过log-rank检验确定统计学意义的B-NDG小鼠的Kaplan-Meier生存曲线,这些小鼠通过尾静脉注射了MOLM-13-luc细胞(对照或FSP1敲低)。每组n=6。
(n)通过流式细胞术显示股骨骨髓中hCD45阳性母细胞的比例。
(o)两组的股骨HE染色。
参考文献:
Ye, W., Zhao, Y., Zhou, Y. et al. NSUN2-mediated cytosine-5 methylation of FSP1 protects acute myeloid leukemia cells from ferroptosis. Mol Cancer 24, 201 (2025). Doi:10.1186/s12943-025-02394-8