易基因:CC(IF24.9):重庆医科大学罗浩军/柳满然团队利用ChIP-seq等揭示循环肿瘤细胞簇存活与转移的表观调控机制|项目文章

日期:25-11-19

大家好,这里是专注表观组学十余年,领跑多组学科研服务的易基因。

20251110日,重庆医科大学检验医学院唐睿博士为第一作者、重庆医科大学附属第二医院乳腺甲状腺外科罗浩军教授和重庆医科大学检验医学院柳满然教授为共同通讯作者,在肿瘤学领域顶级期刊《Cancer Communications》(IF24.9/Q1)上发表题为“Unfolded protein response kinase PERK supports survival and metastasis of circulating tumor cell clusters via SAM synthesis and H3K4me3-dependent PDGFB signaling”的科研成果。聚焦于循环肿瘤细胞簇(CTC clusters)在血液环境中的存活与转移机制这一核心问题,本研究发现CTC clusters通过激活未折叠蛋白应答(UPR)关键激酶PERK,参与调控蛋氨酸代谢通路(MAT2A介导的SAM合成),进而促进组蛋白修饰H3K4me3PDGFB启动子区域的富集,最终通过PDGFB-PDGFRβ信号轴激活PI3K/AKT以增强CTC clusters的转移能力。此研究首次揭示了PERK/SAM/H3K4me3/PDGFB轴在CTC clusters适应性存活中的核心作用,为靶向转移前体细胞提供了新策略,此外,为开发靶向肿瘤转移的新型治疗策略提供了理论依据。深圳易基因科技为本研究提供染色质免疫共沉淀测序(ChIP-seq)技术服务助力揭示循环肿瘤细胞簇存活与转移的表观代谢调控机制

标题:Unfolded protein response kinase PERK supports survival and metastasis of circulating tumor cell clusters via SAM synthesis and H3K4me3-dependent PDGFB signaling(未折叠蛋白应答激酶PERK通过SAM合成和H3K4me3依赖性PDGFB信号支持循环肿瘤细胞簇的存活和转移)

发表时间:20251110

发表期刊:Cancer Communications

影响因子:IF24.9/Q1

技术平台:代谢组学、表观组学(ChIP-seq)、转录组学(RNA-seq)等(易基因金牌技术

客户单位:重庆医科大学

DOI: 10.1002/cac2.70072

标题:Unfolded protein response kinase PERK supports survival and metastasis of circulating tumor cell clusters via SAM synthesis and H3K4me3-dependent PDGFB signaling(未折叠蛋白应答激酶PERK通过SAM合成和H3K4me3依赖性PDGFB信号支持循环肿瘤细胞簇的存活和转移)

发表时间:20251110

发表期刊:Cancer Communications

影响因子:IF24.9/Q1

技术平台:代谢组学、表观组学(ChIP-seq)、转录组学(RNA-seq)等(易基因金牌技术

客户单位:重庆医科大学

DOI: 10.1002/cac2.70072

背景:转移是癌症相关死亡的主要原因,而循环肿瘤细胞簇(CTC clusters)是远处转移的高效前体细胞。血液中CTC clusters的存活是肿瘤转移的主要因子。然而,CTC clusters如何响应血液环境并驱动转移的潜在机制仍不清楚。本研究旨在阐明使CTC clusters能够在血液中适应并存活的潜在机制。

方法:采用微流控系统在癌症患者以及患者来源异种移植(PDX)、细胞系来源异种移植和同基因模型中检测CTC clusters。利用RNA测序(RNA-seq)、基因干扰和流式细胞术鉴定负责CTC clusters适应性存活的关键分子。为研究适应性存活的潜在机制,采用RNA-seq、靶向代谢组学、同位素示踪实验、染色质免疫沉淀测序(ChIP-seq)和免疫荧光(IF)染色等实验,在患者来源的CTCsPDX模型中评估了存活通路抑制剂联合化疗药物的治疗潜力。

结果:与单CTC相比,CTC clusters表现出更强的存活和转移能力,并与不良临床结局相关。未折叠蛋白反应(UPR)介导因子——蛋白激酶R样内质网激酶(PERK)在CTC clusters中被激活,并维持S-腺苷蛋氨酸(SAM)的可用性,从而促进其在血液中的适应性存活。具体而言,PERK介导激活转录因子4ATF4)的上调,从而增强蛋氨酸腺苷转移酶2AMAT2A)表达,进而促进SAM合成。增加的SAM增强了血小板衍生生长因子BPDGFB)启动子上的H3K4me3修饰,导致PDGFB分泌升高并在CTC clusters的细胞间区域内积累。PDGFB作为共有存活信号,通过血小板衍生生长因子受体β(PDGFRβ)触发磷脂酰肌醇3-激酶(PI3K/蛋白激酶BAKT)通路,支持CTC clusters在血液中的存活。抑制PERKPDGFRβ严重损害了存活信号,并抑制了CTC clusters的转移扩散。

结论:本研究结果揭示了PERK/MAT2A/PDGFB轴赋予CTC clusters在血液中的适应性存活能力。靶向这一存活信号通路代表了转移性癌症的一种有前景的治疗策略。

图形摘要:UPR-PERK信号通路促进CTC clusters在血流微环境中存活的模式图。

CTC clusters激活适应性UPR,进而刺激PERK-ATF4-MAT2A轴以调节细胞内SAM可用性。CTC clustersSAM积累诱导PDGFB启动子处H3K4me3修饰,导致PDGFB表达增强。分泌的PDGFB在细胞簇的细胞间区域积累,为簇内细胞提供共有存活信号,从而维持CTC clusters在血流中存活。

 

易小结

本研究以CTC clusters为切入点,首次揭示了代谢-表观遗传轴在循环肿瘤细胞簇存活中的核心调控作用,为破解肿瘤转移机制提供了前瞻性思路。

作为易基因的金牌表观组学技术ChIP-seq,在本研究中精准绘制了SAM介导的H3K4me3修饰图谱,实现了从代谢重编程到转录出核的全链条解析,体现了表观基因组学在解析肿瘤微环境适应性中的强大潜力。该策略不仅深化了对转移前微环境重塑的理解,更为开发"代谢-表观"双靶向交叉视角理解肿瘤转移提供了研究思路,标志着CTC研究从计数时代迈入功能调控新纪元。

研究方法

1、样本收集与处理:从乳腺癌、黑色素瘤、结肠癌和肺腺癌患者中收集血液样本和原发肿瘤组织,分离出CTC clusters和单个CTC,并去除白细胞和红细胞。

2、动物模型构建:利用NCG小鼠、BALB/c小鼠和C57BL/6小鼠构建患者来源异种移植(PDX)模型、细胞系来源异种移植(CDX)模型和同种异体模型,通过尾静脉注射单CTCCTC clusters评估其转移能力。

3、分子干预和药物处理:CRISPR/Cas9敲除PERKshRNA敲低MAT2A/PDGFB/ATF4PERK抑制剂AMG44PDGFRβ抑制剂伊马替尼、MAT2A抑制剂PF9366等联合治疗评估其对CTC clusters存活和转移的抑制效果。

4、多组学分析:

—   ChIP-seq分析H3K4me3CTC clusters中的富集情况,结合RNA-seq数据筛选出与CTC clusters存活相关的基因。 

—   RNA-seq比较PERK-KO与对照CTC clusters的转录组差异,并结合代谢组学分析揭示PERK在蛋氨酸代谢中的作用。。 

—   靶向代谢组学:检测SAMSAH等蛋氨酸循环代谢物。

5、功能验证:流式细胞术检测凋亡(Annexin V)、细胞周期。免疫荧光/免疫组化分析pPERKPDGFB定位。微流控芯片分离患者CTC,体外培养并评估药物敏感性。

 

结果图形

1CTC clusters是多种恶性肿瘤的高效转移前体

通过分析乳腺癌、结肠癌、黑色素瘤和肺腺癌患者血液样本,研究发现CTC clusters与患者无远处转移生存期(DMFS)缩短显著相关。在多种小鼠模型中(如PDXCDX),CTC clusters数量和大小在肿瘤血管中显著高于心脏血样,提示其更易被远端器官微血管捕获。体内实验显示,注射CTC clusters的小鼠比注射单CTC的小鼠更快形成肺转移灶,且存活期更短。此外,通过药物(如地高辛)解聚CTC clusters可显著降低转移负荷,证明簇状结构本身对转移效率至关重要。

1CTC clusters转移能力强,预后不良。

 

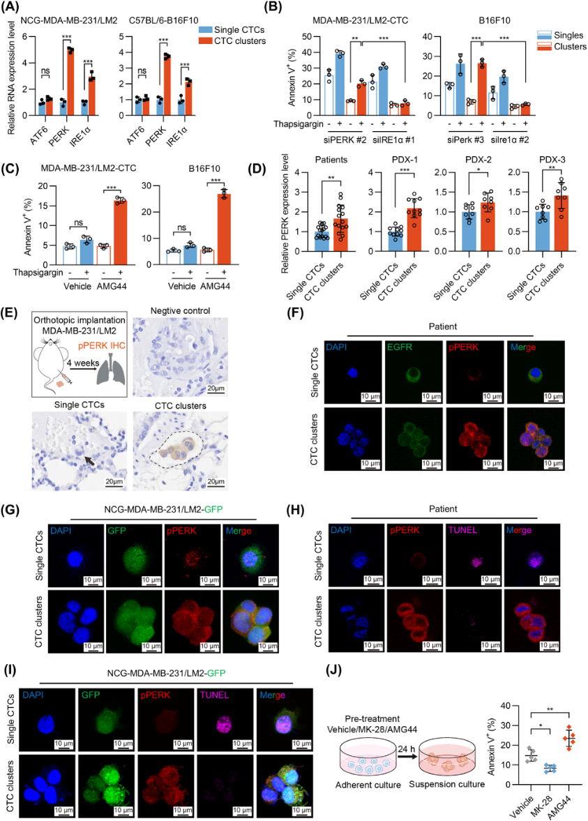
2)适应性未折叠蛋白应答(UPR)促进CTC clusters在血液中的存活

RNA-seq分析显示,CTC clusters中相关基因显著富集,UPR通路基因(如HSPA5XBP1)显著上调CTC clusters表现出更强的适应性UPR反应,能够有效抵抗内质网应激(ERS)诱导的细胞死亡。在模拟血液环境的悬浮培养中,CTC clusters的内质网应激标记物(如TPE-MI)积累低于单CTC,且对ERS诱导剂衣霉素的凋亡抵抗更强。预先用UPR激活剂Azoramide处理CTC clusters可增强其肺转移能力,表明UPR激活是CTC clusters适应血液环境的关键策略。

2CTC clusters中激活的UPR保护细胞免于死亡

3)激活的UPR-PERK信号赋予CTC clusters在血液中的存活能力

PERKCTC clusters中表达和磷酸化水平均高于单CTC。敲低PERK显著增加CTC clusters的凋亡率。PERK抑制剂AMG44处理使CTC clusters对衣霉素敏感,而PERK激活剂MK-28可减少凋亡。体内实验显示,PERK-KOCTC clusters在肺转移模型中凋亡增加,证实PERKUPR通路中维持CTC clusters存活的重要因子

3PERK是促进CTC clusters存活的关键因子。

 

4PERK缺失抑制肿瘤转移

尾静脉注射PERK-KOCTC clusters后,小鼠肺转移结节数量显著减少。原位移植PERK-KO肿瘤细胞的小鼠血液中CTC clusters数量下降,且簇内TUNEL阳性细胞增多。临床数据分析显示,PERK高表达与乳腺癌和黑色素瘤患者的不良预后相关,进一步支持PERK在转移中的促进作用。

4PERK敲除会降低CTC clusters数量和转移能力

 

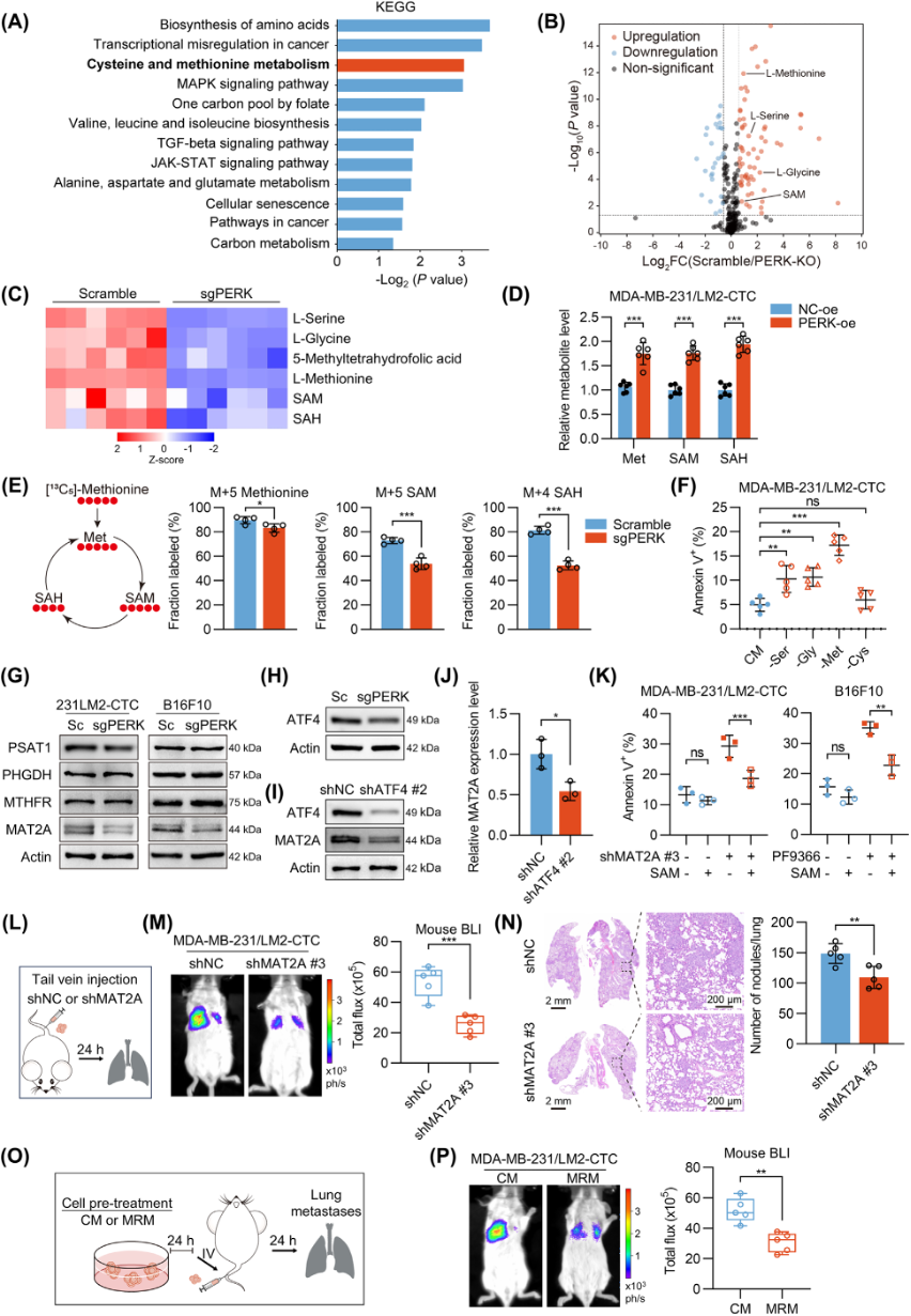
5PERK信号通过蛋氨酸代谢维持SAM的可用性

RNA-seq和代谢组学发现PERK-KO导致蛋氨酸循环代谢物(如SAMSAH)减少。同位素示踪实验证实PERK促进外源性蛋氨酸向SAM的转化。具体而言,PERK通过激活下游转录因子ATF4上调MAT2ASAM合成关键酶)的表达。MAT2A敲低或蛋氨酸剥夺均导致SAM水平下降和凋亡增加,而补充SAM可部分挽救此表型。

5PERK信号通过ATF4调控MAT2A以促进蛋氨酸代谢增强

 

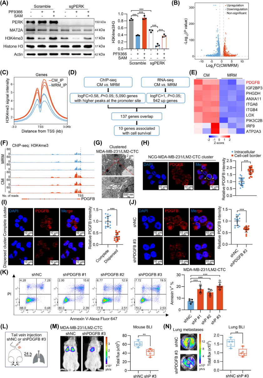
6PDGFB通过SAM介导的H3K4me3甲基化修饰作为CTC clusters内的共有存活信号

ChIP-seqRNA-seq联合分析发现,SAM积累通过H3K4me3修饰增强PDGFB表达。ChIP-seq分析发现,蛋氨酸限制(MRM)显著降低PDGFB启动子区的H3K4me3富集。SAM补充可恢复H3K4me3水平和PDGFB表达。进一步机制研究表明,转录因子SP1招募组蛋白甲基转移酶SETD1A催化H3K4me3修饰,直接促进PDGFB转录。PDGFB蛋白在CTC clusters细胞间区域富集,通过激活PDGFRβ/PI3K/AKT通路抑制凋亡,为CTC clusters提供共有存活信号。敲低PDGFB后,显著降低了CTC clusters的转移能力。

6:蛋氨酸代谢通过促进H3K4me3甲基化修饰,从而上调CTC clustersPDGFB表达。

AWestern blot分析对照组和PERK敲除的MDA-MB-231/LM2-CTC clustersPF9366SAM处理下的PERKMAT2AH3K4me3水平。

B)火山图显示蛋氨酸影响的差异表达基因(n=3)。

CMetaplot比较在对照培养基(CM)或蛋氨酸限制培养基(MRM)中培养的MDA-MB-231/LM2-CTC clustersH3K4me3富集谱。图表以转录起始位点(TSS)为中心(±3.0 Kb)(n=3)。

D)生物信息学分析筛选出10个与存活相关的基因作为H3K4me3下游靶点。

E)热图显示在CMMRM条件下MDA-MB-231/LM2-CTC clusters中生存相关基因的表达(n=3)。

F)通过ChIP-seq展示PDGFB基因位点H3K4me3的基因组浏览器轨迹(n=3)。

GMDA-MB-231/LM2-CTC clusters的透射电镜图像。

H-J)免疫荧光代表性图像(左)及定量结果(右):(HNCG-MDA-MB-231/LM2小鼠模型CTC clustersPDGFB表达(n = 20);(I)完整或分散的CTC clustersPDGFB表达(n = 15);(J)对照组或PDGFB敲低CTC clustersPDGFB表达(n = 15)。

K)流式细胞术代表性图像(左)及对照组(shNC)与PDGFB敲低组(shP#1/2/3CTC clustersAnnexinV凋亡细胞定量(右)(n=5)。

L)实验设计示意图:通过尾静脉向NCG小鼠注射MDA-MB-231/LM2-CTC clustersshNCshPDGFB #3),24小时后通过生物发光成像评估转移负荷。

M-N)尾静脉注射后24小时肺转移的生物发光图像(左)及荧光强度定量(右)(n=5)。

 

7)靶向PERK/PDGFRβ作为转移性肿瘤的治疗策略

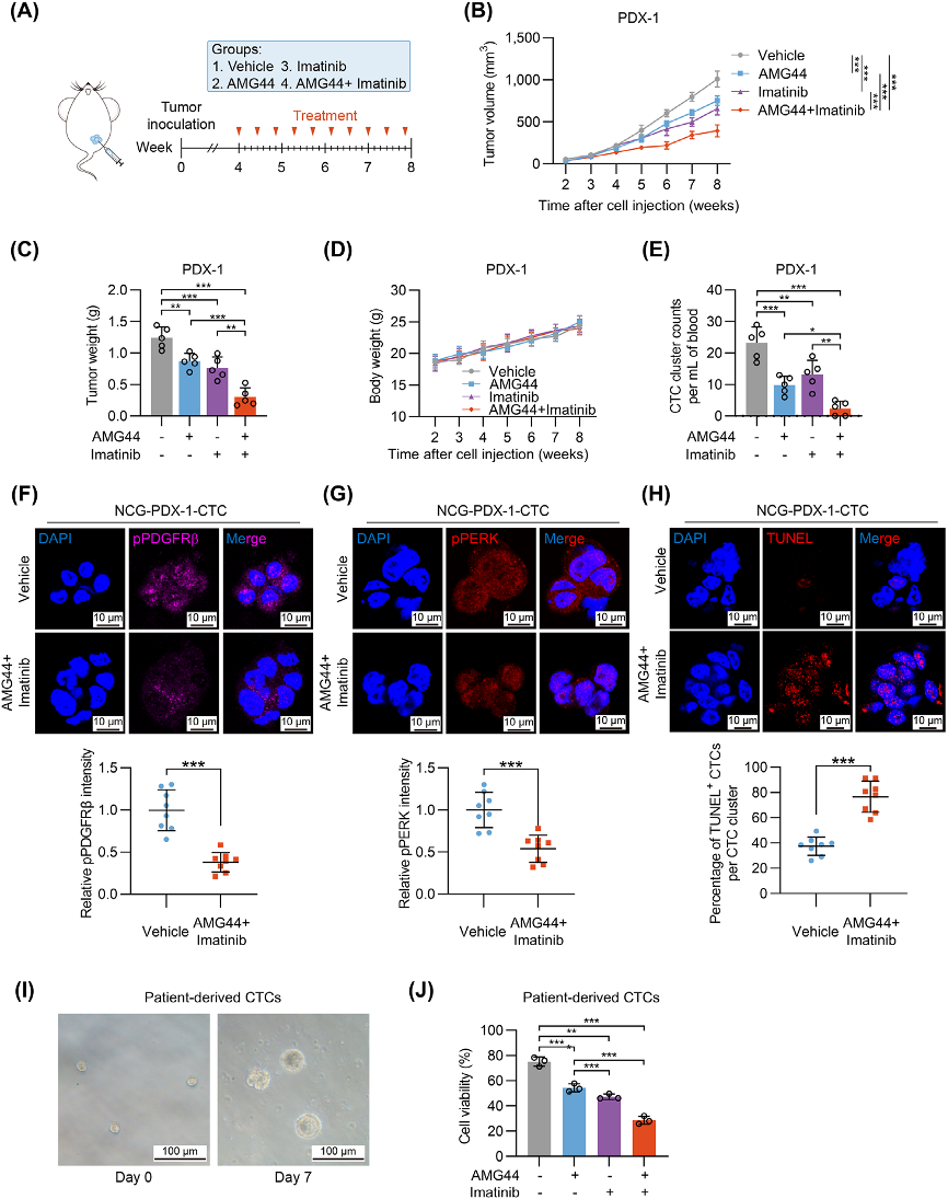
PDX模型中,PERK抑制剂AMG44PDGFRβ抑制剂伊马替尼联用,显著降低CTC clusters数量、原发肿瘤负荷和肺转移。患者来源的CTC体外实验证实联合用药可协同抑制细胞活力,表明双重靶向PERKPDGFRβ具有临床转化潜力

7AMG44 和伊马替尼的联合疗法能够减少CTC clusters的数量并抑制转移

 

结论和启示

本研究通过整合转录组学、代谢组学和ChIP-seq技术,揭示了PERK/MAT2A/PDGFB轴在CTC clusters存活和转移中的关键作用。开发的靶向PERKPDGFRβ的联合治疗策略为抑制肿瘤转移提供了新的思路。

ChIP-seq技术在本研究中发挥了重要作用

通过分析H3K4me3修饰,揭示了PDGFB作为CTC clusters存活信号的分子机制。未来类似研究可以进一步利用ChIP-seq技术探索其他表观遗传修饰在肿瘤转移中的作用,为开发新型治疗策略提供理论支持。

 

 

关于易基因染色质免疫共沉淀测序 (ChIP-seq)

染色质免疫共沉淀(Chromatin Immunoprecipitation,ChIP),是研究体内蛋白质与DNA相互作用的经典方法。将ChIP与高通量测序技术相结合的ChIP-Seq技术,可在全基因组范围对特定蛋白的DNA结合位点进行高效而准确的筛选与鉴定,为研究的深入开展打下基础。

 

DNA与蛋白质的相互作用与基因的转录、染色质的空间构型和构象密切相关。运用组蛋白特定修饰的特异性抗体或DNA结合蛋白或转录因子特异性抗体富集与其结合的DNA片段,并进行纯化和文库构建,然后进行高通量测序,通过将获得的数据与参考基因组精确比对,研究人员可获得全基因组范围内某种修饰类型的特定组蛋白或转录因子与基因组DNA序列之间的关系,也可对多个样品进行差异比较。

 

应用方向:

ChIP 用来在空间上和时间上不同蛋白沿基因或基因组定位

Ø  转录因子和辅因子结合作用

Ø  复制因子和 DNA 修复蛋白

Ø  组蛋白修饰和变异组蛋白

技术优势:

Ø  物种范围广:细胞、动物组织、植物组织、细菌微生物多物种富集经验;

Ø  微量建库:只需5ng以上免疫沉淀后的DNA,即可展开测序分析;

Ø  方案灵活:根据不同的项目需求,选择不同的组蛋白修饰特异性抗体。

参考文献:

Tang R, Sun Y, Deng A, Liu J, Dai P, Chen J, Deng C, Liu H, Hai Y, Tong Y, Du YE, Liu M, Luo H. Unfolded protein response kinase PERK supports survival and metastasis of circulating tumor cell clusters via SAM synthesis and H3K4me3-dependent PDGFB signaling. Cancer Commun (Lond). 2025 Nov 10. doi: 10.1002/cac2.70072.