大家好,这里是专注表观组学十余年,领跑多组学科研服务的易基因。
2025年7月11日,华南师范大学牛康康副教授和向利军副研究员为论文共同第一作者,牛康康副教授和冯启理教授为共同通讯作者,在国际重要学术刊物《Genome Biology》(基因组生物学)上发表题为 “DNA 5mC methylation inhibits the formation of G-quadruplex structures in the genome” 的最新研究成果。研究通过整合公共数据、应用甲基化抑制剂与构建DNMT1基因敲除细胞系,在此基础上应用全基因组重亚硫酸盐测序(WGBS)、CUT&Tag、ATAC-seq及RNA-seq等多组学技术,验证了DNA甲基化直接抑制基因组G-四链体结构(G4)的形成。这种抑制作用不依赖于染色质开放状态,而是通过抑制G4形成以动态调控邻近基因的转录活性。该研究为理解DNA甲基化和G4这两种重要表观遗传机制如何协同调控基因表达提供了全新视角,特别是在细胞发育和疾病(如癌症)状态下的异常调控。易基因在本研究中提供WGBS技术服务,助力揭示DNA甲基化修饰抑制基因组G4结构形成。

英文标题:DNA 5mC methylation inhibits the formation of G-quadruplex structures in the genome
中文标题:DNA 5mC甲基化修饰抑制基因组G4结构形成
发表时间:2025-7-11
发表期刊:Genome Biology
影响因子:IF10.1/Q1
技术平台:WGBS、CUT&Tag、ATAC-seq、RNA-seq等(易基因金牌技术)
作者单位:华南师范大学
DOI:10.1186/s13059-025-03678-4

G-四链体结构(G-quadruplex,G4)是一种非典型DNA高级结构,在细胞中的形成具有组织特异性和动态变化特征。G4已在多种生物基因组中被证实对基因转录具有重要的表观遗传调控作用。有趣的是,在细胞条件下,仅有少部分G4形成潜力(Putative Quadruplex Sequences,PQSs)能够折叠为G4结构。本研究以家蚕和人类细胞为研究对象,探讨了DNA甲基化与染色质可及性对G4形成的互作及其对基因表达的作用。
研究发现,基因组5mC DNA甲基化水平与G4丰度之间存在显著负相关性。当通过甲基化抑制剂处理或DNMT1敲除降低全基因组甲基化水平时,基因组G4丰度显著增加。DNMT1敲除细胞中G4信号增加可通过DNMT1过表达逆转。结合ATAC-seq、WGBS和G4 CUT&Tag分析表明,DNA甲基化在开放和关闭的染色质状态下均抑制G4形成。5mC修饰对G4形成的直接抑制作用通过圆二色谱和EMSA实验在体外得到验证。G4 CUT&Tag和RNA-seq分析揭示,DNA甲基化降低增强G4形成并促进邻近基因转录。
本研究证明,5mC DNA甲基化直接抑制基因组中G4形成并调控后续基因转录,证实了G4与DNA甲基化互作是基因转录表观遗传调控的重要机制。

图形摘要:G4s和5mC甲基化的基因转录调控机制示意图
正常条件下,整体基因转录处于平衡状态。含有非甲基化的PQSs基因由于G4s形成而活跃转录,而含有甲基化PQSs的基因转录被抑制 (a)。
在某些情况下(如癌症),全基因组处于低甲基化状态,形成更多G4s,导致转录水平升高,尤其是癌基因转录 (b)。
当细胞基因组处于高甲基化状态时,G4形成受到抑制,整体基因转录被抑制 (c)。
易小结
本研究首次揭示表观遗传修饰与DNA高级结构互作,完善了“甲基化-G4-转录”调控回路的理论框架,为癌症等疾病中普遍存在的全基因组低甲基化伴随基因表达变化现象提供了新的分子解释(低甲基化→更多G4形成→激活转录,尤其是癌基因)。
研究将易基因金牌技术WGBS碱基分辨率甲基化数据与CUT&Tag、ATAC-seq、RNA-seq等技术整合应用,突出展现了多组学联合分析在解析复杂生物学机制中的核心作用,为未来类似研究提供了思路参考。
易基因相关拓展性产品案例
项目文章|JAR (IF13):西农陈玉林团队多组学分析揭示绵羊早期胚胎发育的分子与表观遗传调控机制
项目文章|ACS Nano/IF16:WGBS及多组学研究揭示纳米塑料暴露对藻类初级生产力的长期作用及表观调控机制
项目文章|中山大学凌文华团队DNA甲基化研究揭示血管衰老与动脉粥样硬化的表观调控机制
项目文章|Sci Adv:WGBS+ChIP-seq揭示DNA甲基化在异基因造血干细胞移植后延迟血小板恢复中的关键作用
项目文章|WGBS+RNA-seq揭示PM2.5引起男性生殖障碍的DNA甲基化调控机制
研究方法
(1)细胞与组织模型
化学干预模型:使用DNA甲基转移酶抑制剂5-Aza-dC(核苷类似物)和RG108(非核苷类)处理人胚肾293T细胞(CRL-3216)和肝腺癌SK-Hep-1细胞(HTB-52),诱导全基因组低甲基化状态。随后PDS处理细胞48小时,以稳定已形成的G4结构。
临床样本模型:收集患者癌变与非癌变的直肠组织,通过免疫荧光比较整体甲基化水平与G4丰度。
(2)基因编辑:
DNMT1敲除构建pX459-gRNA重组质粒并转染293T细胞,最终鉴定出两种纯合突变体:DNMT1-KO-1和DNMT1-KO-2。通过基因组DNA测序、qRT-PCR和Western blot验证敲除效率。
(3)多组学测序技术
WGBS:对293T野生型(WT)和DNMT1-KO-2细胞进行WGBS,以单碱基分辨率绘制全基因组DNA甲基化图谱。
G4 CUT&Tag:使用G4特异性抗体BG4,在293T WT和DNMT1-KO-2细胞中进行CUT&Tag实验,高通量、高信噪比绘制基因组内原位G4结构的分布图谱。
ATAC-seq:在同一对细胞系中进行ATAC-seq以评估染色质可及性变化,用于区分甲基化对G4的直接作用和通过染色质状态产生的间接作用。
RNA-seq:对WT和DNMT1-KO-2细胞进行转录组测序,鉴定差异表达基因(DEGs),并将表达变化与G4形成及甲基化变化进行关联分析。
(4)体外生化实验验证
圆二色谱(CD):合成特定基因(hPDGFR-β, hVEGF, 家蚕BmPOUM2)启动子区PQS的甲基化和非甲基化寡核苷酸,通过CD光谱检测其特征峰(~265 nm)变化,验证甲基化对G4折叠的直接作用。
电泳迁移率变动分析(EMSA):观察甲基化对G4结构形成的作用。同时利用已知的G4结合蛋白(LARK)和抗体(BG4),通过EMSA进一步证明甲基化会抑制G4与蛋白的特异性结合。
结果图形
(1)G4形成与DNA 5mC甲基化呈负相关
本研究首先通过整合NCBI数据库的人宫颈癌HeLa和慢性髓性白血病K562细胞系的WGBS及G4 CUT&Tag数据,揭示了G4形成与DNA甲基化在全基因组范围内的负相关。
研究团队以转录起始位点(TSS)为中心,分析其±1 kb区域内甲基化水平与G4信号的相关性。通过将基因按启动子区甲基化水平排序,筛选出高甲基化组10,000个基因和低甲基化组10,000个基因。分析发现,在低甲基化基因的TSS区域,G4 CUT&Tag信号显著更强;而在高甲基化基因的相同区域,G4信号则显著更弱(图1a, b, e, f)。为排除本身G4形成潜力序列(PQS丰度)差异的影响,研究进一步比较了两组基因的PQS密度。结果显示,虽然低甲基化基因的PQS丰度仅略增加(图1c, g),但其G4信号密度却比高甲基化基因高出数倍(图1d, h)。表明高甲基化基因区域G4信号少,并非由PQS序列差异导致,而可能是因为甲基化直接抑制了PQS向G4结构折叠。
在随机选择的8个含PQS基因(DBI、ITPR1-DT、ASL、REXO2、KIT、CMPK2、P2RY1、LMO7)中,可视化分析显示G4富集峰与低甲基化区域高度重叠,即便在不同细胞系间甲基化模式存在差异,这种负相关关系依然稳定存在(图1i, j)。为在生理病理模型中验证这一关系,研究者比较了直肠癌组织和癌旁组织,结果显示癌组织(全基因组低甲基化)的整体甲基化水平显著低于正常组织(图1k),而相应的G4丰度则显著高于正常组织(图1l, m)。这一系列分析从计算预测、细胞系到临床样本,层层递进,有力证实DNA 5mC甲基化水平与基因组G4结构存在广泛负相关。

图1:人基因TSS周围区域DNA甲基化与G4形成比较
(2)当甲基化被抑制时,G4丰度显著增加
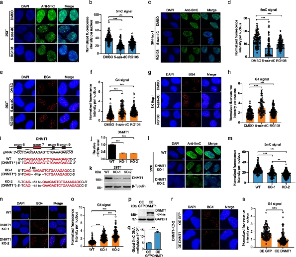
为验证上述甲基化与G4之间负相关的因果性,研究团队采用多种实验手段降低基因组甲基化水平并观察G4丰度变化。首先,使用甲基化抑制剂5-aza-dC或RG108处理293T和SK-Hep-1细胞,免疫荧光结果显示,两种药物均显著降低全基因组5mC信号(图2a-d),同时伴随着BG4检测的G4信号显著增强(图2e-h)。
其次,为获得更好甲基化抑制模型,研究者在293T细胞中通过CRISPR/Cas9敲除DNMT1基因,获得两个纯合突变细胞系(DNMT1-KO-1和DNMT1-KO-2)。与野生型(WT)细胞系相比,KO细胞系中DNMT1的mRNA和蛋白表达水平显著下降(图2j, k),全基因组甲基化水平也显著降低,尤其在KO-2克隆中更为明显(图2l, m)。而两个敲除细胞系中的G4丰度均显著上升,且甲基化降低更明显的KO-2细胞系中G4表现出更显著增加(图2l-o)。
功能挽救实验进一步证实了因果联系:在DNMT1-KO-2细胞中外源过表达带His标签的DNMT1蛋白后(图2p),挽救后全基因组甲基化水平得以恢复(图2q),伴随G4信号显著回落(图2r, s)。这一系列“降低-升高-再降低-再升高”的可逆实验,证明了DNA甲基化水平对G4结构的形成具有直接的抑制作用:甲基化水平降低促进G4形成,而甲基化水平升高则抑制G4形成。

图2:甲基化水平降低对G4形成的作用。
(3)基因组低甲基化增强G4形成,不完全依赖于染色质可及性变化
染色质开放状态被认为是G4形成的重要前提,为此,研究人员深入探讨了甲基化调控是否通过改变染色质可及性间接作用于G4。研究在293T野生型与DNMT1-KO-2细胞中平行进行G4 CUT&Tag、ATAC-seq和WGBS分析。分析结果显示,DNMT1敲除细胞的整体G4信号更强(图3d),且共有G4峰强度也更高(图3e)。通过分析56,415个同时含G4峰和CpG的PQS位点,发现G4信号与染色质可及性(ATAC信号)呈弱正相关,与甲基化水平呈负相关(图3f)。
接下来,研究者根据染色质状态(开放/闭合)和甲基化水平(高/低)对PQS进行分类(图3g)。分析表明,无论在开放/闭合的染色质区域,低甲基化PQS的G4信号均显著高于高甲基化PQS(图3h-j)。为进一步控制变量,研究者从两组细胞中筛选出染色质可及性无差异的基因组区域(图3l, m)。在染色质状态相同区域中,DNMT1-KO-2细胞的甲基化水平显著低于WT细胞,而其G4信号显著高于WT细胞(图3n-o)。这些数据共同表明,DNA甲基化对G4形成的抑制作用并不完全依赖于其染色质状态改变,即甲基化可以直接抑制G4的折叠,无论该区域染色质是否开放。

图4:低甲基化通过增强G4形成以促进基因转录
(5)5mC DNA甲基化直接抑制PQS折叠成G4
为在最直接的分子水平上证实甲基化的抑制作用,研究选取了三个已被充分研究的、来自不同基因(hPDGFR-β、hVEGF、家蚕BmPOUM2)启动子区域PQS序列(图5a)。通过BSP或公共WGBS数据确定这些序列中特定CpG位点的甲基化状态:hPDGFR-β G4的 loop区有2个5mC位点,hVEGF G4的 loop区有3个,BmPOUM2 G4的5'端、 loop区和3'端共有3个。
合成这些序列含或不含5mC修饰的寡核苷酸后进行体外实验。圆二色谱(CD)分析显示,所有三个序列的甲基化在265 nm处的G4特征峰强度均低于非甲基化对照(图5b-d),表明甲基化抑制了G4结构的形成。电泳迁移率变动分析(EMSA)进一步证实,在钾离子(K+)存在下,非甲基化PQS能形成迁移速率更慢的G4结构条带;而一旦序列中的CpG被甲基化,该G4条带的强度就大幅减弱甚至消失(图5e-j)。此外,EMSA还证明,甲基化后的PQS与G4特异性结合蛋白LARK以及G4抗体BG4的结合能力也显著下降(图5i, j)。体外生化实验排除所有细胞内部复杂因素干扰,直接证明5mC修饰本身能够直接干扰PQS折叠成稳定的G4结构,并阻碍其与功能蛋白互作。

图5:5mC修饰对G4形成的功能作用
结论和启示
本研究通过WGBS+CUT&Tag+ATAC-seq+RNA-seq等多组学综合分析,揭示了DNA 5mC甲基化是基因组G4结构形成的关键抑制性表观遗传标记,且不依赖于染色质可及性变化,而是通过直接作用于DNA序列,抑制PQS折叠为G4结构,进而调控基因转录活性。在DNMT1缺失或抑制的条件下,全基因组低甲基化导致G4异常增加,进而引发肿瘤等疾病中的基因表达失调。总之,本研究深化了对G4动态形成机制的理解,阐明了DNA甲基化与G4这两种表观遗传因素在转录调控中的相互作用,对于认识正常发育和疾病(如癌症)发生具有重要启示。
本研究中的WGBS技术提供了无可替代的、单碱基分辨率全基因组甲基化数据,是连接遗传干预(DNMT1-KO)、表型观察(G4变化)和功能出核(转录变化)的关键方法。对于未来类似研究(如探索其他DNA修饰与结构的关系、染色质状态互作等)具有重要意义。
关于易基因全基因组重亚硫酸盐测序(WGBS)
全基因组重亚硫酸盐甲基化测序(WGBS)可以在全基因组范围内精确的检测所有单个胞嘧啶碱基(C碱基)的甲基化水平,是DNA甲基化研究的金标准。WGBS能为基因组DNA甲基化时空特异性修饰的研究提供重要技术支持,能广泛应用在个体发育、衰老和疾病等生命过程的机制研究中,也是各物种甲基化图谱研究的首选方法。
易基因全基因组甲基化测序技术通过T4-DNA连接酶,在超声波打断基因组DNA片段的两端连接接头序列,连接产物通过重亚硫酸盐处理将未甲基化修饰的胞嘧啶C转变为尿嘧啶U,进而通过接头序列介导的 PCR 技术将尿嘧啶U转变为胸腺嘧啶T。
应用方向:
WGBS广泛用于各种物种,要求全基因组扫描(不错过关键位点)
Ø 全基因组甲基化图谱课题
Ø 标志物筛选课题
Ø 小规模研究课题
技术优势:
Ø 应用范围广:适用于所有参考基因组已知物种的甲基化研究;
Ø 全基因组覆盖:最大限度地获取完整的全基因组甲基化信息,精确绘制甲基化图谱;
Ø 单碱基分辨率:可精确分析每一个C碱基的甲基化状态。
参考文献:
Niu K, Xiang L, Zhang X, Li X, Yao T, Li J, Zhang C, Liu J, Peng Y, Xu G, Xiang H, Wang H, Song Q, Feng Q. DNA 5mC methylation inhibits the formation of G-quadruplex structures in the genome. Genome Biol. 2025 Jul 11;26(1):202. doi: 10.1186/s13059-025-03678-4.